Dériver une nouvelle vue

De nouvelles vues peuvent être dérivées de vues existantes déjà issues d'une modélisation 3D :

Les vues dérivées sont toujours liées à la vue d'origine. En conséquence, lors d'un déplacement de la vue d'origine, toutes les vues qui lui sont liées et subordonnées seront également déplacées.


Nouvelle vue, horizontale/verticale

Vues > Nouveau > Nouvelle vue, horizontale/verticale

Cette fonction dérive d'une vue existante d'une modélisation 3D, directement avec la souris, les vues dans la direction horizontale ou verticale. Cela correspond à un pivotement à 90° de la vue actuelle autour de l'axe Y ou X du système des coordonnées de l'écran.

  1. Identifiez la vue à partir de laquelle vous souhaitez obtenir une dérivation.
  2. Activez la fonction Nouvelle vue, horizontale/verticale .
  3. Déplacez le curseur dans la direction souhaitée. HiCAD indique la direction alignée avec une ligne auxiliaire et une flèche correspondante.
  4. Lorsque la direction souhaitée est obtenue, déterminez alors la position de la nouvelle vue.

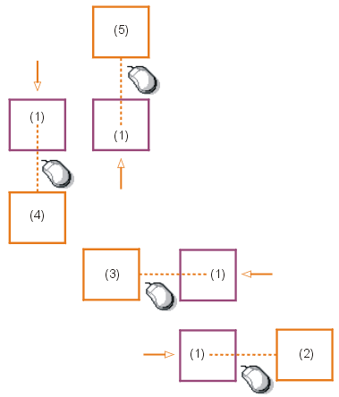
(1) Vue de face ( ici : vue actuelle), (2) Vue latérale de gauche, (3) Vue latérale de droite, (4) Vue de dessus, (5) Vue de dessous.

Si la vue active est une vue normale, vous pouvez alors par cette fonction dériver directement les autres vues standards.


Nouvelle vue, dans une direction

Vues > Nouveau  > Nouvelle vue, dans une direction

La fonction suit le pratiquement même mode de fonctionnement que la dérivation horizontale/verticale des vues, cependant vous pouvez ici choisir librement la direction d'observation.

  1. Identifiez la vue à partir de laquelle vous souhaitez obtenir une dérivation.
  2. Activez la fonction Nouvelle vue, dans une direction.
  3. Déterminez le point initial et final de la direction d'observation.
  4. Déplacez le curseur dans une direction vers laquelle la dérivation doit être effectuée. La dérivation peut être obtenue dans la direction d'observation donnée, dans la direction contraire ou, perpendiculaire à chacune de ces directions. HiCAD indique la direction alignée avec une ligne auxiliaire et une flèche correspondante.
  5. Lorsque la direction souhaitée est obtenue, déterminez alors la position de la nouvelle vue. 

(1) Vue actuelle, (2) Direction d'observation.

Créer une nouvelle vue (3D)Principes des vues (3D)Lien de vue (3D)