Derive New View

New views can be derived from existing views of a 3-D model:

Derived views are always linked to the source view. This means that,when the source view is moved, all subordinate views linked to it are also moved.


New view, horizontal/vertical

Views > New > New View, horizontal/vertical

This function uses the mouse to directly derive the views in horizontal or vertical direction from the existing view of the 3-D model. This corresponds to a 90° rotation of the current view about the y- or x-axis of the screen coordinate system.

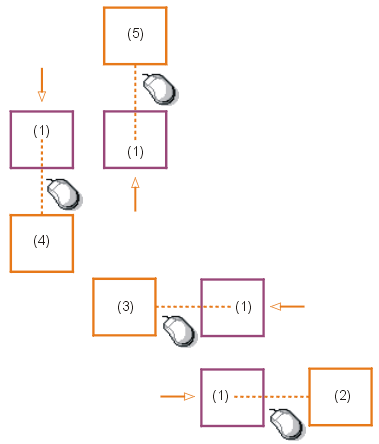
  1. Identify the view from which you want to derive the new view.
  2. Activate the New view, horizontal/vertical function.
  3. Move the cursor in the corresponding direction. HiCAD displays the alignment direction each time as an auxiliary line with a corresponding direction arrow.
  4. If the desired position is displayed, then specify the position of the new view.

(1) Front view (here: current view), (2) Side view from the left, (3) Side view from the right, (4) Top view, (5) Base view

If the active view is a standard view, you can use this function to derive the other standard views directly.


New view, In direction of...

Views > New > New View, In direction of

The function works in a generally similar way to the vertical/horizontal derivation of views, the difference being that you can choose the view direction freely here.

  1. Identify the view from which you want to derive the new view.
  2. Activate the New view, In direction of function.
  3. Define the start and end points of the view direction.
  4. Move the cursor in the direction in which you want the derivation to be performed. The derivation can be made in the specified view direction, in the opposite direction or perpendicular to it. HiCAD displays the alignment direction each time as an auxiliary line with a corresponding direction arrow.
  5. If the desired position is displayed, then specify the position of the new view

(1) Current view, (2) Viewing direction

Create New Views (3-D)Views - Basics (3-D)Linked Views (3-D)