Neue Ansicht ableiten

Neue Ansichten lassen sich aus bereits vorhandenen Ansichten eines 3D-Modells ableiten:

Abgeleitete Ansichten werden immer mit der Ausgangsansicht verknüpft. Dies bedeutet, dass beim Verschieben der Ausgangsansicht auch alle mit ihr verknüpften, untergeordneten Ansichten verschoben werden.


Ansicht neu, horizontal/vertikal

Ansichten > Neu > Ansicht neu, horizontal/vertikal

Diese Funktion leitet aus der vorhandenen Ansicht eines 3D-Modells direkt mit der Maus die Ansichten in horizontaler bzw. vertikaler Richtung ab. Dies entspricht einer 90°-Drehung der aktuellen Ansicht um die Y- bzw.zw. X-Achse des Bildschirmkoordinatensystems.

  1. Identifizieren Sie die Ansicht, aus der Sie die neue Ansicht ableiten wollen.
  2. Aktivieren Sie die Funktion Ansicht neu, vertikal/horizontal .
  3. Bewegen Sie den Cursor in die entsprechende Richtung. HiCAD zeigt die Fluchtrichtung jeweils als Hilfslinie mit einem entsprechenden Richtungspfeil an.
  4. Wird die gewünschte Richtung angezeigt, dann bestimmen Sie die Position der neuen Ansicht.

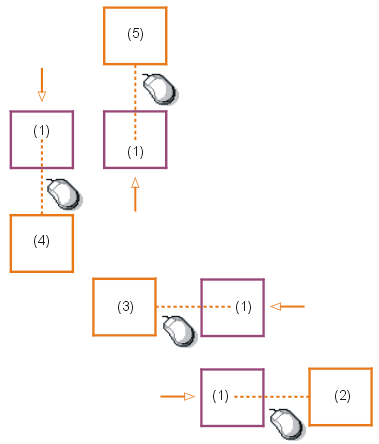
(1) Vorderansicht (hier: aktuelle Ansicht), (2) Seitenansicht von links, (3) Seitenansicht von rechts, (4) Draufsicht, (5) Ansicht von unten

 

Ist die aktive Ansicht eine Normalansicht, dann lassen sich mit dieser Funktion direkt die anderen Standardansichten ableiten.


Ansicht neu, in Richtung

Ansichten > Neu  > Ansicht neu, in Richtung

Die Funktion arbeitet im Wesentlichen analog zur vertikalen/horizontalen Ableitung von Ansichten, jedoch können Sie hier die Betrachtungsrichtung frei wählen.

  1. Identifizieren Sie die Ansicht, aus der Sie die neue Ansicht ableiten wollen.
  2. Aktivieren Sie die Funktion Ansicht neu, in Richtung.
  3. Bestimmen Sie den Anfangs- und Endpunkt der Betrachtungsrichtung.
  4. Bewegen Sie den Cursor in die Richtung, in der die Ableitung erfolgen soll. Die Ableitung kann in der angegebenen Betrachtungsrichtung, entgegengesetzt oder jeweils senkrecht dazu erfolgen. HiCAD zeigt die Fluchtrichtung jeweils als Hilfslinie mit einem entsprechenden Richtungspfeil an.
  5. Wird die gewünschte Richtung angezeigt, dann bestimmen Sie die Position der neuen Ansicht. 

(1) Aktuelle Ansicht, (2) Betrachtungsrichtung

Neue Ansichten anlegen (3D)Grundlagen für Ansichten (3D)Ansichtsverknüpfung (3D)