Thema: HiCAD 3D



Abgeleitete Ansichten werden immer mit der Ausgangsansicht verknüpft.
Dies bedeutet, dass beim Verschieben der Ausgangsansicht auch alle mit
ihr verknüpften, untergeordneten Ansichten verschoben werden.
Ansichten > Neu >
Ansicht neu, horizontal/vertikal 
Diese Funktion leitet aus der vorhandenen Ansicht eines 3D-Modells direkt mit der Maus die Ansichten in horizontaler bzw. vertikaler Richtung ab. Dies entspricht einer 90°-Drehung der aktuellen Ansicht um die Y- bzw.zw. X-Achse des Bildschirmkoordinatensystems.
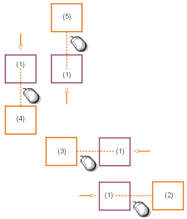
(1) Vorderansicht (hier: aktuelle Ansicht), (2) Seitenansicht von links, (3) Seitenansicht von rechts, (4) Draufsicht, (5) Ansicht von unten
Ist die aktive Ansicht eine Normalansicht, dann lassen sich mit dieser Funktion direkt die anderen Standardansichten
ableiten.
Ansichten > Neu >
Ansicht neu, in Richtung 
Die Funktion arbeitet im Wesentlichen analog zur vertikalen/horizontalen Ableitung von Ansichten, jedoch können Sie hier die Betrachtungsrichtung frei wählen.
(1) Aktuelle Ansicht, (2) Betrachtungsrichtung
Neue Ansichten anlegen (3D) • Grundlagen für Ansichten (3D) • Ansichtsverknüpfung (3D)
|
© Copyright 1994-2019, ISD Software und Systeme GmbH |